電源環路響應測試方案
系統背景:
電源是現代工業的基石,為了設計出效率更高、噪聲更小的電源類產品,工程師就需要花更多的時間和精力在電源的完整性上面(PDN);而針對電源完整性來說除了我們經常提到的開關損耗、輸入電源質量、輸出紋波測試等以外,我們還會涉及到環路響應測試,通過環路響應測試我們可以了解我們的反饋環路的穩定性到底如何,傳統方法是利用網絡分析儀、或者專有的設備來測試,但是相對來說這種測試成本就非常高了,而我們現在可以利用電源開發工程師現有的泰克設備來進行環路響應測試。
系統說明:
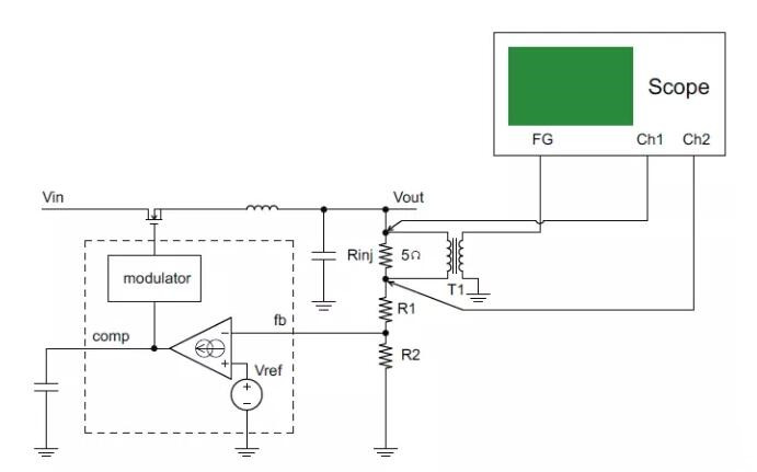
可以使用配有信號源的示波器測量反饋環路電路在其工作條件下的特性。在進行環路響應測量的時候需要利用響應的電路把AFG選件提供的掃頻信號加到被測的反饋環路上,我們使用的是第三方(PICOTEST)的信號注入器J2100A (頻率范圍:1Hz-5MHz)。利用上位機軟件控制信號源將掃頻信號輸入到高阻抗輸入端口,并利用示波器測量低阻抗端,隨后把這兩個測量結果進行比值計算得到最終的測量結果。注入的掃頻信號幅度不能太高,以避免反饋環路進入非線性區域。應使用高輸入阻抗的探頭來完成探測,這樣不會影響反饋環路的工作。在測量頻率范圍方面,通常是從10 Hz 或100 Hz 的低頻處開始測量。但一般說來,對測量DC-DC 變換器的環路特征最重要的頻率范圍主要是在幾kHz 到幾百kHz 之間,電路輸出級LC 濾波器的諧振頻率和環路的交叉頻率都在這個范圍內。如果從這方面看,在低頻范圍內進行的測量不必非常嚴格。

測試連接圖如上圖所示

PICOTESTJ2100A 信號注入器
此處的測量系統是一臺內置AFG 函數/任意波形發生器的MDO系列示波器,可以測量在反饋網絡(Vin)的頂部和電源直流輸出(Vout)上的交流電壓電平。上位機還可以計算在掃描頻段內每個測試頻率點上的增益,dB= 20Log(Vout/Vin)。同時還測量Vin 和Vout 之間的相位差。
當然在這里我們也可以將利用一臺單獨的信號源和一臺獨立的示波器來代替,這個因為他們實現的硬件功能是完全相似的,只需要更改一個軟件即可。
測試軟件界面如下圖所示:

MDO系列示波器專用版(自帶AFG選件)

示波器+信號源專用(3K示波器或者4K示波器+AFG信號源)
系統配置
泰克公司:
MDO3000/MDO4000C 泰克示波器
MDO3AFG/MDO4AFG MDO3000/4000示波器AFG選件
其他附件:
Picotest J2100A 信號注入器
TPS-5000-CLR 電源環路響應測試軟件
西安安泰測試作為泰克西北服務商,致力于綜合性服務,從方案提供到儀器選型、銷售到后期維修、延保、校準、培訓等一站式服務,讓客戶選型無憂,售后無煩惱。了解更多測試方案請訪問安泰測試網www.xyttest.cn。











關注官方微信
